Как с помощью Битрикс24 автоматизировать производство и упростить управление заказами
Простыми словами о сложном
Многие производственные компании сталкиваются с одними и теми же проблемами: информация теряется между отделами, сложно отслеживать статус заказов, менеджеры завалены задачами, а руководство не видит полной картины.
Мы помогаем решить эти вопросы с помощью Битрикс24 — CRM-системы, в которой можно настроить единый сквозной процесс от заявки до отгрузки. Причём не просто CRM для менеджеров, а настоящую цифровую систему управления производственными заказами.
Как это работает
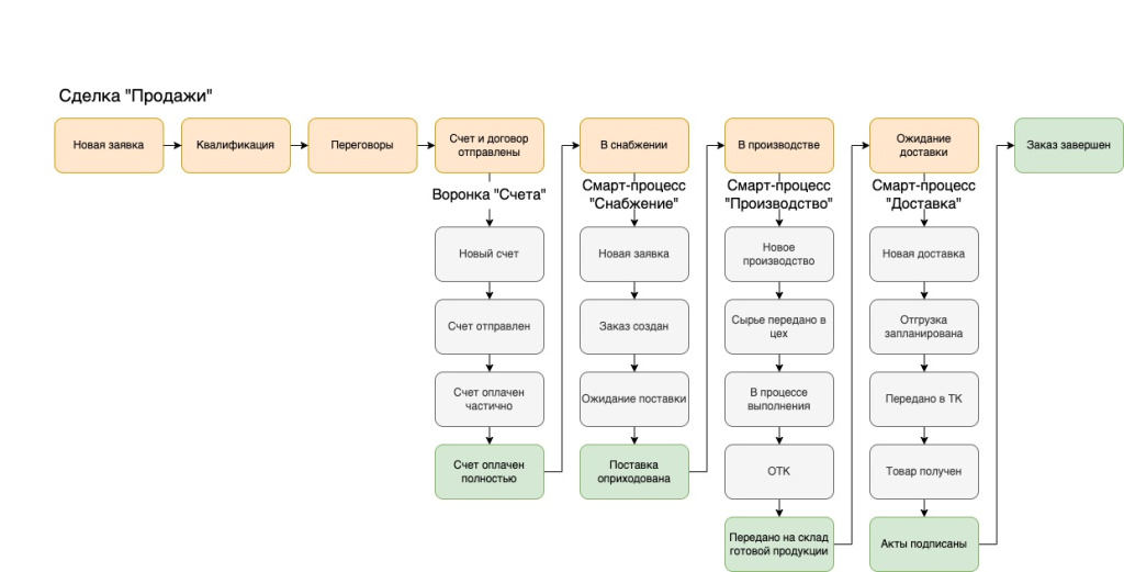
В Битрикс24 создаётся единая сделка, с которой работают менеджеры по продажам. Сделка проходит через ключевые этапы:
-
Новая заявка
-
Квалификация
-
Переговоры
-
Счёт / договор отправлены
-
В снабжении
-
В производстве
-
Ожидание доставки
-
Заказ завершён
На каждом этапе подключаются нужные отделы — снабжение, производство, логистика. И всё это реализовано через смарт-процессы.
Что такое смарт-процессы
Смарт-процессы — это отдельные, гибко настраиваемые блоки внутри CRM. Каждый смарт-процесс может представлять отдельный подпроцесс, в котором работает свой отдел:
-
Снабжение заказывает сырьё
-
Производство собирает продукцию
-
Логистика планирует доставку
У каждого смарт-процесса — свои этапы, поля, задачи и ответственные. Информация между смарт-процессами и основной сделкой синхронизируется автоматически. Например:
-
Номенклатура, количество и цены автоматически передаются из сделки в смарт-процессы
-
Когда снабжение завершено, сделка сама переходит на следующий этап — «В производстве»
-
Менеджер получает уведомление об изменении статуса
Пример:

1. Воронка продажи в которой работает менеджер по продажам
2. Из карточки сделки попадаем в список связанных производств (за процесс производства уже отвечает другой ответственный)
3. Видим статус, производства по заказу, а также можно вывести любую полезную информацию
Точно также со снабжением и логистикой
Встроенный контроль и автоматизация
На ключевых этапах автоматически ставятся задачи ответственным сотрудникам, устанавливаются напоминания о сроках
Руководитель видит в отчётах:
- Ожидаемую дату поставки сырья
- Фактическую дату передачи заказа в производство
- Дедлайн по отгрузке
Все эти данные собираются в единую воронку и наглядно отображаются в Битрикс24.
Что ещё можно доработать
Для производственных компаний часто реализуем дополнительные функции:
-
Расчёт зарплаты сотрудникам за выполнение этапов (например, сборка, упаковка, доставка)
-
Расчёт себестоимости каждого заказа — с учётом закупок, производства, логистики
-
Автоматический расчёт цены для клиента, учитывая маржу и текущие закупочные цены
-
Частичное производство или отгрузка, если заказ делится на партии
-
Контроль сроков хранения (для пищевой или химической промышленности)
-
Учёт брака и возвратов с аналитикой по причинам
-
Автоматическая генерация накладных и документов для логистики
Что нужно для запуска
Для корректной работы Битрикс24 в производственной компании мы настраиваем:
-
Интеграцию с телефонией — все звонки фиксируются в CRM
-
Интеграцию с мессенджерами и почтой — вся переписка хранится в карточке сделки
-
Связь с 1С — для учёта остатков, себестоимости, бухгалтерии
-
Интеграцию с сайтом или онлайн-заявками — заявки автоматически попадают в CRM
В результате
-
Менеджер всегда знает, на каком этапе заказ
-
Руководитель контролирует сроки, загрузку производства и эффективность отделов
-
Клиент получает быстрый и качественный сервис
-
Вся компания работает как единый механизм — без потерь информации и срывов сроков
Готовы внедрить такую систему в вашей компании? Расскажем, покажем, адаптируем под ваш производственный процесс.

